您好,欢迎访问郑州博金机器制造有限公司官网!
在线留言
Sitexml
压球机 矿粉压球机 型煤压球机
专业的压球机生产线厂家
全国咨询热线:
15516944666
网站首页
公司简介
新闻中心
公司新闻
行业动态
产品展示
压球机系列
烘干脱水设备
搅拌混料设备
破碎机设备
辊皮配件
成功案例
企业实力
压球流程
联系我们
网站首页
公司简介
新闻中心
公司新闻
行业动态
产品展示
压球机系列
烘干脱水设备
搅拌混料设备
破碎机设备
辊皮配件
成功案例
企业实力
压球流程
联系我们
15516944666
Sitexml
当前位置:
首页
>
产品展示
>
辊皮配件
15516944666
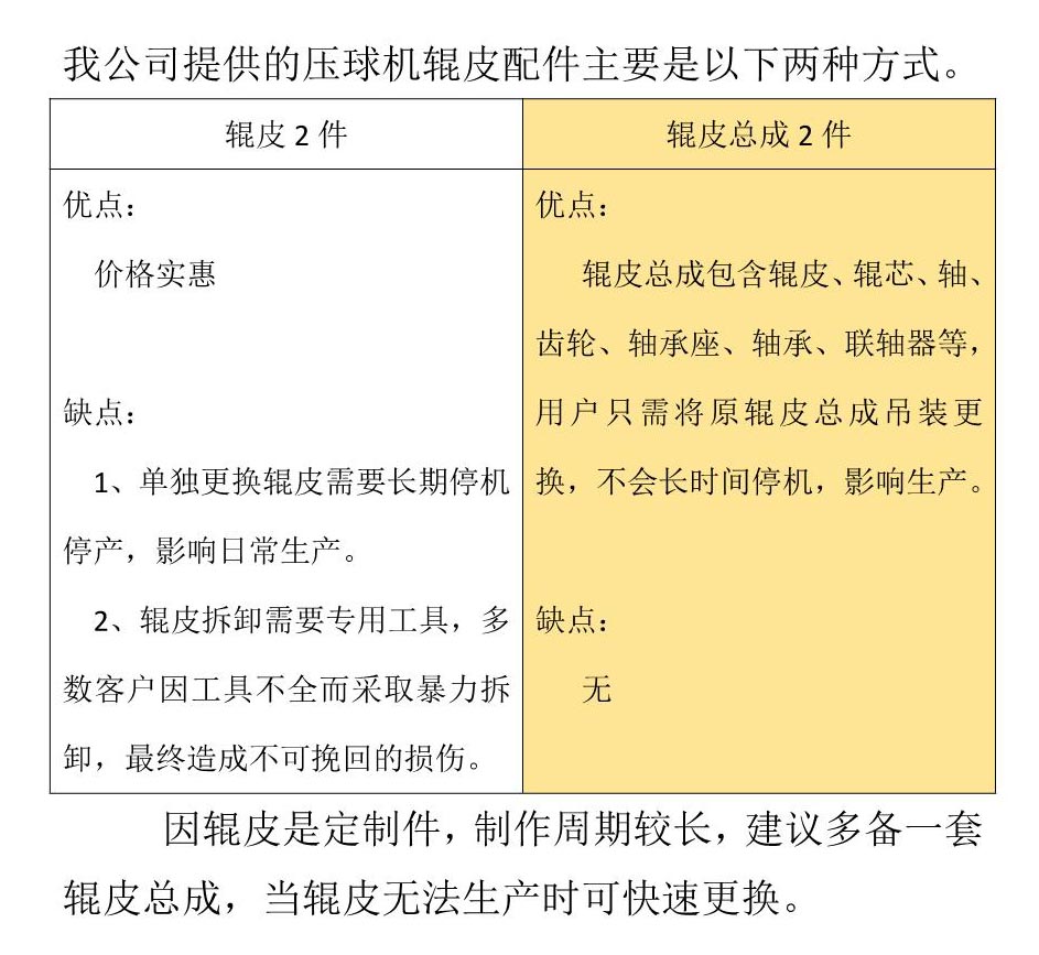
压球机辊皮
[ 时间:2025-11-07 13:15:37 ]
上一篇:
没有了!
下一篇:
压球机辊皮总成
相关产品
时产8T压球机生产线
时产30吨除尘灰压球生产线
脱硫石膏压球机用户试压效果
热门资讯
钢渣压球机
对辊压球机
翻板烘干机
对辊破碎机辊皮
压球机辊皮
强力搅拌机
可逆式破碎机
对辊破碎机
联系我们
咨询热线:
15516944666
固话:0371-67846007
公司地址:河南省郑州市马寨工业园学院路
郑州博金机器制造有限公司
在线留言
提交留言
版权所有:郑州博金机器制造有限公司 服务电话/传真:0371-67846007 手机:15516944666 王经理 E-mail:2440743645@qq.com
豫ICP备09016310号
网站XML
在线客服
添加微信
15516944666
客服电话